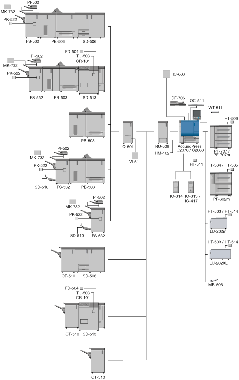
Avec l'unité de relais RU-509 connectée, le papier bannière n'est pas disponible.
Dans certains cas, l'optimiseur Color Care intégré IQ-501 n'est pas monté dans la configuration de l'option. L'optimiseur Color Care intégré IQ-501 ne peut pas être connecté à AccurioPress C2060.
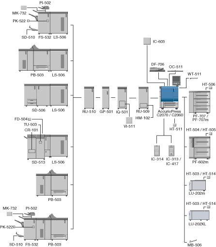
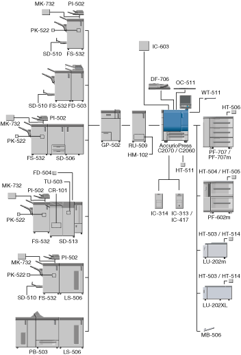
Le déshumidificateur HT-504 n'est disponible que pour l'Europe.
Le déshumidificateur HT-505 n'est disponible que pour les États-Unis.
Vous ne pouvez pas utiliser l'unité de rainage CR-101 et l'unité de massicotage TU-503 simultanément.













